Core Principles of Highest and Best Use Analysis
The use that maximises its potential and would produce the highest value and must be physically possible, legally permissible and financially feasible.
- Is the asset’s current use Physically Possible?
Physical feasibility assesses whether land can support a particular use or development based on its physical characteristics. Appraisers assess land size and shape, topography, soil conditions, accessibility, and structural capacity. As a result, these factors directly influence development scale, design, and intensity and determine the level of economic benefit the land can realistically generate. Moreover, physical feasibility closely relates to legal considerations. Urban planning rules and development controls often limit or direct the form of development that can occur. Therefore, appraisers must assess physical and legal aspects together to ensure realistic outcomes.
- Is the asset’s current use Legally Permissible?
Legal permissibility evaluates whether a proposed land use complies with all applicable laws and regulations. Appraisers review zoning and planning provisions, including Building Boundary Lines (GSB), KDB, KLB, KDH, height restrictions, and parking requirements. In addition, appraisers verify compliance with relevant business and operational permits. These permits include building classifications, approved land-use functions, and operational licences, such as hotel permits, room limits, and service categories. Consequently, appraisers exclude any development alternative that fails to meet legal requirements, regardless of its physical suitability or financial appeal.
- Is the asset’s current use financially viable?
Financial feasibility examines whether a development alternative can generate sufficient economic returns. Appraisers compare multiple development scenarios using two complementary approaches. First, appraisers estimate land market value under each development option and then compare the results to identify the alternative that generates the highest value. Next, appraisers conduct financial feasibility analysis using indicators such as Net Present Value (NPV), Internal Rate of Return (IRR), and Payback Period. A development qualifies as financially feasible when it delivers superior returns relative to other options. Therefore, only alternatives with strong and sustainable financial performance proceed to final HBU consideration.
- Is the asset being used at its maximum productivity?
Maximum productivity focuses on selecting the development alternative that delivers the greatest overall benefit. Importantly, appraisers only assess alternatives that already satisfy physical, legal, and financial criteria. When appraisers apply valuation methods, they identify HBU based on the alternative that produces the highest land market value. Meanwhile, when they apply financial analysis, they determine HBU based on the option that delivers the highest NPV and/or IRR. As a result, the selected use represents the most efficient and value-maximising utilisation of the property.

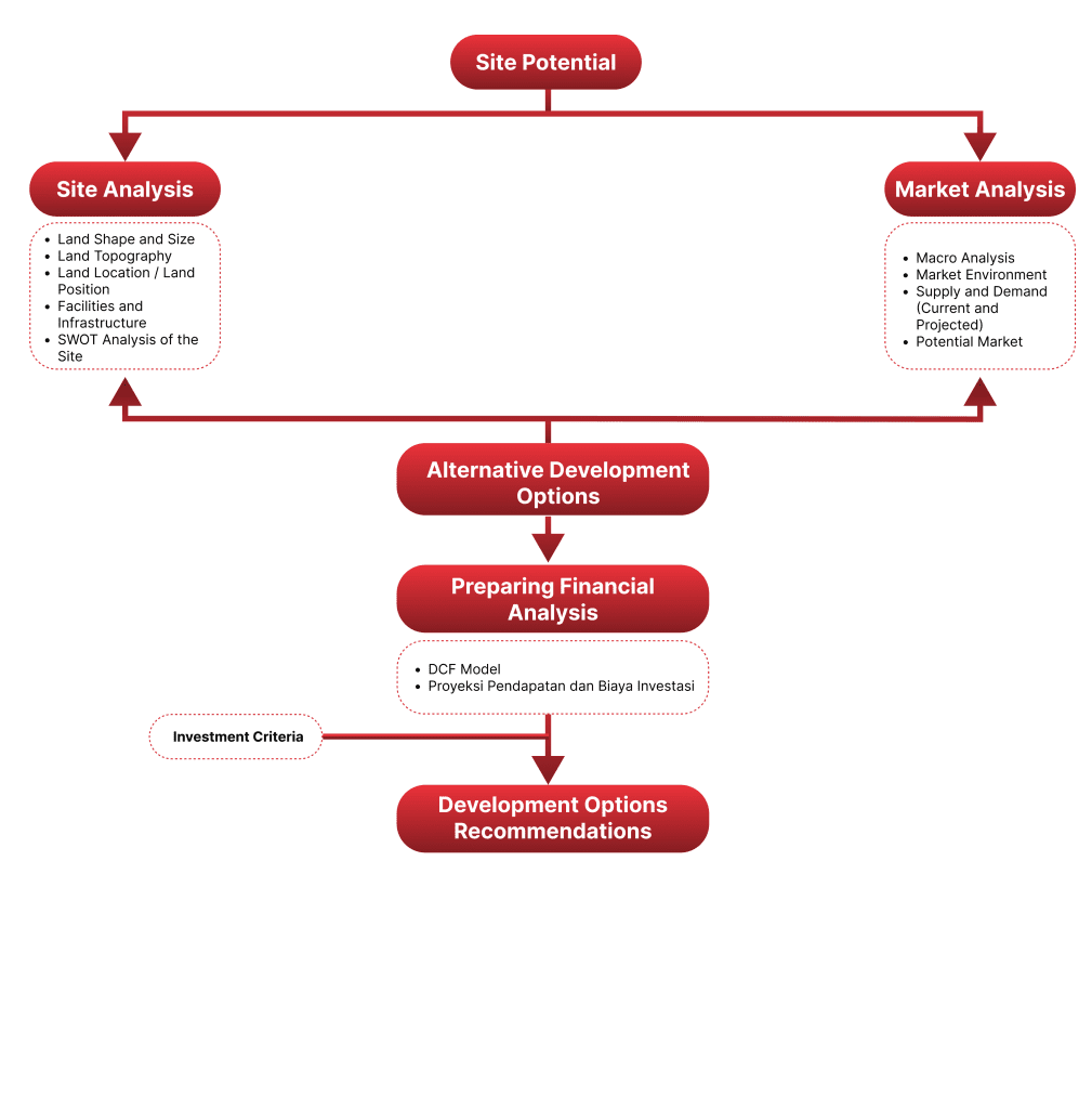
How do Property Appraisers Conduct HBU?

Property appraisers conduct HBU analysis through a structured and sequential framework. Initially, they begin with site and market analysis, which includes physical attributes, location advantages, market demand, and projected growth trends.
Based on these findings, appraisers develop several realistic development alternatives. Subsequently, they evaluate each option through detailed financial modelling, including development costs, revenue projections, and investment returns. In addition, appraisers assess legal, market, construction, and financial risks.
Throughout the process, all alternatives must comply with physical and legal constraints. Ultimately, appraisers integrate these analyses to identify the most optimal and sustainable use, which then forms the basis for determining market value.
Why is HBU Analysis Important?
- Optimizing shareholder value
HBU analysis identifies development strategies that generate the highest possible value for stakeholders, including landowners, developers, investors, and surrounding communities. By applying HBU analysis during the planning stage, stakeholders align economic objectives with social and environmental considerations. Consequently, developers increase profitability, communities gain better infrastructure, and landowners achieve optimal returns.
Read Also: Essential Reason to Get Professional Property Valuation
- Risk mitigation
HBU analysis reduces development risk by addressing zoning constraints, permit limitations, development intensity controls, and financial risks early in the planning process. As a result, banks and lenders show greater confidence when financing projects supported by comprehensive HBU studies. Furthermore, developers can prepare strategic responses to future market fluctuations.
- Decision-making support
HBU analysis provides a systematic and objective framework for evaluating alternative land uses. Rather than relying on assumptions, decision-makers rely on measurable legal, physical, and financial evidence. Therefore, HBU analysis supports transparent, accountable, and risk-aware decisions for asset owners, developers, investors, and financial institutions.
Read Also: Who Need Professional Property Valuation
Type of HBU Analysis
In theory, HBU analysis assumes that land is vacant. However, in practice, appraisers must also consider existing developments and potential changes in use to determine accurate market value.
- HBU analysis for Vacant Land
When analyzing vacant land, appraisers address the following questions:
- Should the land be developed now or left vacant?
- If left vacant, when is the right time to start development, considering future financial feasibility?
- If developed, what type of development should be analyzed?
- HBU Analysis on Land Has Been Developed
When analyzing developed land, appraisers consider the following questions:
- Is the current use of the land optimal, or would it be better to develop it further, or even leave it as vacant land?
- If the land is left vacant, when is the right time to start construction, taking into account future market conditions so that the development can be considered financially viable?
Example of Highest and Best Use Analysis
Example 1
A vacant parcel of land located in a prime urban area sits among high-rise offices and luxury residences. Although low-density uses such as single-family housing or surface parking remain physically possible, these uses fail to maximise site value.
Given strong market demand and zoning allowances for intensive development, a high-rise commercial or residential project represents a more appropriate use. Consequently, this alternative satisfies legal, financial, and productivity criteria.
Example 2
A 6,000 m² plot of land in Jakarta carries zoning for office (KKT) and apartment (Wsn) use. Based on zoning regulations and site conditions, the land can support either a 20-storey office building or an 18-storey apartment building.
Financial analysis shows that office development generates a land value of IDR 48,000,000,000, while apartment development generates IDR 49,500,000,000. As a result, appraisers determine apartment development as the property’s Highest and Best Use.
Office Building | |
IRR | 17% |
NPV | Rp. 15.000.000.000 |
Apartment | |
IRR | 17,5% |
NPV | Rp. 15.250.000.000 |
Hotel | |
IRR | 16,5% |
NPV | Rp. 14.000.000.000 |
Shopping Mall | |
IRR | 19,5% |
NPV | Rp. 17.000.000.000 |
Example 2 Highest and Best Use Analysis
According to the HBU analysis of the scenario data, the development that provides the highest value for shareholders is a shopping mall.
Get the best offers for KJPP Sumertadana and Partners services by placing an order now!
or visiting our address directly on Kebo Iwa Utara Street III Number 64X, Banjar Tegal Linggah, Padang Sambian Kaja, Denpasar-Bali
KJPP SDR Contact Number

Pingback: Who Needs Property Appraisal in Indonesia? - KJPP Sumertadana dan Rekan
Pingback: Bali Tourism Growth and its Impact on Property Values - KJPP Sumertadana dan Rekan
Pingback: 9 Best Areas in Bali for Property Investment in 2025 - KJPP Sumertadana dan Rekan